散列表
根据键(Key)而直接访问在内存存储位置的数据结构,也就是说,它通过计算一个关于键值的函数,将所需查询的数据映射到表中一个位置来访问记录,这加快了查找速度
stateDiagram-v2 aaa --> hash(key) aab --> hash(key) aac --> hash(key) hash(key) --> 1 hash(key) --> 3 hash(key) --> 9散列函数
这个过程会将键转化为数组的索引
把任意长度的输入(又叫做预映射pre-image)通过散列算法变换成固定长度的输出,该输出就是散列值
设计散列函数
- 要保证散列函数输出的数值是一个非负整数,因为这个整数将是散列表底层数组的下标
- 在使用有限数组空间的前提下,导致的哈希冲突尽量少
- 不宜过于复杂,避免过多计算开销
装载因子
装载因子被用来描述散列表 已用槽数 / 总槽数 比值,当这个值过大,会加剧散列冲突,当值过小,会浪费存储空间
散列冲突
当不同的输入得到相同的hash值时,称为散列冲突,理想的散列函数:如果 key1 ≠ key2,那 hash(key1) ≠ hash(key2),但这很难
不管采用哪种探测方法,当散列表中空闲位置不多的时候,散列冲突的概率就会大大提高
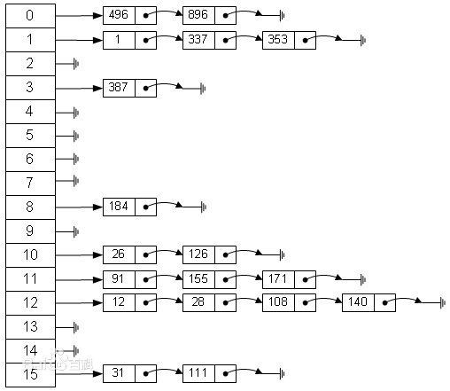
拉链法
当发生碰撞的时候,拉链法是将碰撞的元素串成一个链表

比较适合存储大对象、大数据量的散列表,而且,比起线性探测,它更加灵活,支持更多的优化策略,比如用红黑树代替链表
线性探测
当发生碰撞的时候,直接检查散列表中的下N个位置(N可正可负)

- 在查找的时候,如插入一样一直进行线性探测,直至碰到一个键为空的槽
这种方法删除数据的时候比较麻烦,需要特殊标记已经删除掉的数据。而且所有的数据都存储在一个数组中,比起拉链法来说,冲突的代价更高
二次探测
二次探测探测的下标序列是 $hash(key)+0$,$hash(key)+1^2$,$hash(key)+2^2$……
双重散列
使用一组散列函数 hash1(key),hash2(key),hash3(key)……先用第一个散列函数,如果计算得到的存储位置已经被占用,再用第二个散列函数,依次类推
删除
删除的时候,不能简单地将槽置为空,需要将与该键同散列值的键都往前移动,填补因为该键被删除而造成的空缺
调整大小
当数组大小发生改变,不能直接位置一对一迁移,而是需要对先前的每个元素,重新计算散列(rehash),重新放入槽
当散列表过大时,一次性扩容会耗费更多时间,一种优化手段是渐进式扩容